热点内容
2026年将乐县总医院车载北斗系统及设备
采购项目市场价格征询公告
为了我们能够快速了解市场情况,我院拟对“2026年将乐县总医院车载北斗系统及设备采购项目”进行市场价格征询,欢迎潜在供应商前来递交推荐资料(资料上必须盖公章,以证明其真实性),递交资料一式一份,资料不全者,谢绝接收。各潜在供应商将相关资料及报价单盖公章后邮寄到:福建省将乐县三华南路43号(将乐县总医院第二综合楼5楼总务科) 陈先生(收),联系电话:0598-5020238,电子版材料发至jlxzyyzbb2024@sina.com邮箱;电子邮件注明“2026年将乐县总医院车载北斗系统及设备采购项目+报价公司+报价人+联系电话”。资料接收截止时间至:2026年2月2日17:30,(以接收电子邮件时间为准)逾期不予受理。本次公开征询情况仅作为采购人了解市场情况及编制政府采购招标文件最高限价、主要技术参数的参考依据 。
一项目概况
根据国家卫健委规划司《关于加快推进救护车北斗应用工作的通知》要求 ,将乐县总医院及分院共计5部车辆需安装车载北斗定位系统。
二、项目要求:
1、项目名称:2026年将乐县总医院车载北斗系统及设备采购项目。
2、项目服务期限:1年。
3、项目售后服务期:1年。
4、项目预算金额:4.8万元/年。
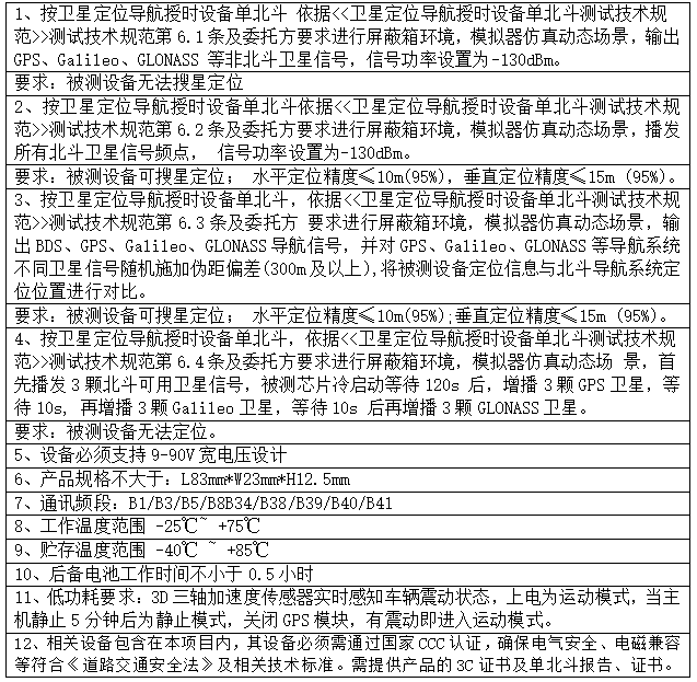
5、车载系统及设备要求

三、经销商递交资料
1. 首页:包括项目名称、潜在服务商公司名称、联系人、联系电话及日期;
2. 营业执照副本复印件,需具备相关服务的经营范围或许可资质;
3. 法人身份证复印件,或授权代表身份证复印件及法人授权书;
4. 根据《三明市财政局关于进一步优化政府采购营商环境的通知》(明财购〔2021〕9号)的相关规定,本采购项目实行服务商资格证明材料承诺制。服务商可选择提交《资格承诺函》参与本次采购活动。若采用附件格式的《资格承诺函》,则在响应文件中无需再提供财务状况报告、依法缴纳税收和社会保障资金的相关证明材料;
5.供应商应提供本项目详细的报价方案,并提供产品的3C证书及单北斗报告、证书。

6.本项目不接受联合体报价,不允许成交供应商进行分包、转包。
以上均加盖报价单位公章,否则视为无效报价。
将乐县总医院
2026年1月28日


